Ask E Source answer

What energy-saving tips can help residential customers lower summer bills?

| 6 minute read
Originally published

Q:What energy-saving tips can help residential customers lower their bills in the summer?

A:Across North America, it’s hot. Customers are using more energy to cool their homes. At the same time, inflation is high. Customers are paying more for even moderate comfort.

To help residential customers lower their energy usage and save money during the summer months and unseasonable hot spells, we created a list of energy-saving tips.

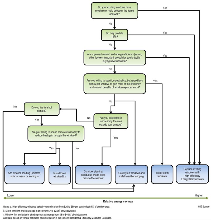
Keep the heat out

Add weather stripping around doors and windows. This helps seal your home, preventing hot air from infiltrating while keeping cool air inside.

Caulk and seal around plumbing openings. Small gaps and openings around plumbing penetrations often go unnoticed, but they have the same effect as a hole in the wall. Sealing these openings blocks hot air from the outside and keeps cool air inside.

Use ENERGY STAR doors and windows. ENERGY STAR–qualified products will cost more up front, but they’ll help save energy by reducing heating and cooling costs.

Install reflective window films. Install window films that block solar heat gain, reducing the cooling load on your AC unit. This approach is most effective in hot climates.

Keep sunlight out. Close your blinds, shades, drapes, and curtains during the warmest parts of the day, particularly on the sunny side of your home. This will help keep your home cooler, reducing the workload on your AC unit.

Open the windows at night. Take advantage of natural ventilation by opening your windows at night once it’s cooled down. This uses free outdoor air to cool your home, allowing you to shut off the AC. Just don’t forget to close the windows in the morning!

Plant shade trees and shrubbery. Planting trees, hedges, and other shrubs on the sunny sides of your home can provide natural shading and cooling. This reduces the solar heat gain during the summer months. Again, this approach returns best results in hot climates.

Add or upgrade insulation. Insulation isn’t only for the winter time—it’s also useful during the summer. Proper insulation will help keep your house cool by preventing hot air from creeping in.

Ventilate your attic. Heat can build up in attics, particularly in hot, sunny climates. Proper ventilation will help remove that heat to the outdoors; otherwise that heat can “drop in” to your home, keeping the inside warm long after it’s cooled off outside. A qualified contractor can assist with this.

Minimize heat generation

Save heat-generating tasks for cooler times of day. Tasks like dishwashing, cooking, and washing clothes generate a lot of heat. Avoid doing these things during the hottest parts of the day; wait for the cooler periods at night or in the early morning.

Turn off unused electronics. Things like TVs and computer monitors, if left on, consume unnecessary energy and generate heat. Using smart power strips, which turn things off for you, can help reduce this wasted electricity.

Use energy-efficient lighting. Incandescent bulbs are inherently inefficient, expelling 90 percent of their energy as heat. Using efficient alternatives such as LEDs will reduce the heat generated by lighting.

Optimize AC use and ventilation

Install a smart thermostat. Smart thermostats offer big savings by:

  • Learning when you’re home and when you’re out
  • Prompting you to turn up the temperature when summer rates are at their highest
  • Allowing you to adjust HVAC settings remotely with your smartphone

If you have a standard thermostat, turn it up during the day. And if you have a programmable thermostat or an AC timer, set it to start cooling no more than 30 minutes before you expect to return home. When you’re at home, set the thermostat to 78° Fahrenheit or higher.

Keep vents clear and open. Make sure that things like furniture and curtains are not blocking air vents; blocked vents can put extra strain on your AC unit and interrupt the delivery of cool air. Also, verify that vents are open in the rooms being cooled.

Check air-conditioner air filters regularly. Dirty air filters restrict airflow and cause your AC to run longer than necessary. Check filters every 30 days during cooling season, and replace them if they’re dirty or degraded.

Schedule regular AC maintenance. Having your cooling equipment serviced annually in the spring, before the summer heats up, can keep it running efficiently and help you avoid equipment malfunction when you need cool air the most.

Seal your ducts. If you have ductwork connecting your air conditioning unit to vents throughout your home, a lot of cool air can be lost through gaps and cracks, particularly at the seams. These gaps can be sealed with metal-backed tape or duct sealant.

Insulate your ducts. Cool air traveling through ducts that are in hot or unventilated areas of the home—such as an attic—can heat up quickly and render your air-conditioning system a lot less efficient.

Replace an older AC unit with an ENERGY STAR model. Replacing old air conditioners—those 10 years old or older—with new ENERGY STAR–qualified models can save you over 30 percent on your cooling costs. These units are expensive, but the cost difference will be paid back over time by way of smaller energy bills.

Close all windows and doors when the AC is running. Make sure all windows and doors are closed when the AC is turned on. Otherwise, cool air will rush out of the opening, wasting huge amounts of energy and putting a heavy load on your air conditioner.

Make use of fans. The air moving across your skin has a cooling effect, allowing you to increase your overall thermostat setting. Standing fans and desk fans can cool small areas, and ceiling fans can make a difference in larger ones. To get the best results, make sure ceiling fans are blowing the air downward.

Add a whole-house fan. These fans are typically installed in the attic and can help ventilate the entire home by replacing the old air with fresh outdoor air. Be sure to open a window in each room before using a whole-house fan—this will assist with the ventilation and cool the entire house.

Keep your AC unit out of the sun. The hotter an AC unit is, the harder it has to work to cool your home. Avoid installing the unit on the south and west sides of your home, if possible.